Quercetin pulver leverantör
KintaiQuercetin pulverär ett ämne som utvinns från de torkade grenarna och bladen av Platycodon grandiflorus. Dess råvaror kommer huvudsakligen från flera provinser i Kina, där klimatet och den naturliga miljön ger lämpliga förutsättningar för tillväxten av Platycodon grandiflorus, vilket säkerställer en rik tillgång på råvaror. För närvarande används det främst inom kosmetika, hälsovård och läkemedel.
Quercetinpulver är en av Kintais populära produkter. HealthKintai®Vi är ett företag som specialiserat sig på växtextraktindustrin, med en stor professionell fabrik och ett forsknings- och utvecklingsteam som kan förse dig med quercetinpulver av hög-kvalitet. Du får gärnakontakta osspåinfo@kintaibio.com.
|
Specifikation |
Huvudapplikationer |
Extraktionskälla |
|
1% Quercitrin |
Läkemedel/Hälsoprodukter/Kosmetika |
blad av Platycodon grandiflorus |
|
5% Quercitrin |
Läkemedel/Hälsoprodukter/Kosmetika |
blad av Platycodon grandiflorus |
|
10% Quercitrin |
Läkemedel/Hälsoprodukter/Kosmetika |
blad av Platycodon grandiflorus |
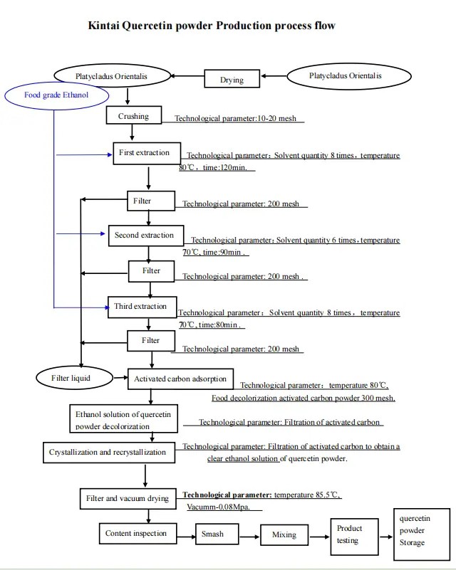
Kintai Quercetin pulver Produktionsprocessen flöde
Krossa→ Ta bort orenheter → Torka → Sur extraktion → Filtrera → Gör alkalisk → Filtrera → Lös upp i etanol → Filtrera → Koncentrat → Torka → Krossa extrakt.

Quercetinpulver Kemiska & Fysiska egenskaper
|
Egendom |
Beskrivning |
|
Kemisk sammansättning |
Flavonoider (quercetin), tanniner, terpener |
|
Löslighet |
- Vatten: Delvis löslig (bättre i varmt vatten) |
|
Utseende |
Brunt till gult-brunt pulver |
|
Odör |
Karakteristisk örtig, lätt träig doft. |
|
Stabilitet |
Känslig för UV-ljus och oxidation; stabil i rumstemperatur om den förvaras i lufttäta, mörka behållare. |
Quercetin pulver Dosering
|
Ändamål |
Typiskt dosintervall (per dag) |
Anteckningar |
|
Allmän hälsa och antioxidantstöd |
250 mg - 500 mg |
Används ofta för att komplettera en hälsosam kost. En bra utgångspunkt för övergripande välbefinnande. |
|
Säsongsbetonad allergi och immunstöd |
500 mg - 1000 mg |
Används vanligtvis under allergisäsongen. Kombinera ofta med vitamin C eller bromelain för ökad absorption och effekt. |
|
Träningsprestanda och återhämtning |
500 mg - 1000 mg |
Vissa studier använder högre doser (upp till 1000-1250 mg) för att minska träningsinducerad inflammation. |
Intresserad? Vi skickar gärna ett gratisprov!
Quercetins säkerhet
Quercetin anses allmänt säkert för de flesta människor när det konsumeras i mängder som vanligtvis finns i mat och som kosttillskott under korta perioder. De vanligaste biverkningarna, vanligtvis förknippade med höga doser (över 1 000 mg per dag), är milda och inkluderar huvudvärk, magbesvär och stickningar.

Men betydande säkerhetsproblem involverar potentiella läkemedelsinteraktioner. Quercetin kan hämma enzymer som metaboliserar vissa receptbelagda läkemedel, vilket potentiellt förändrar deras effektivitet. Det kan förstärka effekten av blodförtunnande medel som warfarin, öka blödningsrisken och kan störa absorptionen av vissa antibiotika. På grund av begränsade säkerhetsdata bör gravida och ammande kvinnor och personer med njursjukdom undvika tillskott. Att konsultera en vårdgivare före användning är avgörande, särskilt för dem som medicinerar.
Quercetins fördelar
Den viktigaste fördelen med Quercetin-pulver är dess utmärkta antioxidantkapacitet. Som en mycket effektiv naturlig antioxidant i naturen kan den effektivt neutralisera fria radikaler i människokroppen och minska skador på oxidativ stress på cellulärt DNA, proteiner och lipider. Denna skyddande effekt på molekylär nivå är grunden för att fördröja cellulärt åldrande och minska risken för olika kroniska sjukdomar, vilket ger den ryktet om en "naturlig antioxidantstjärna".

För det andra har den starka anti-inflammatoriska egenskaper. Quercetin kan effektivt hämma produktionen och aktiviteten av olika pro-inflammatoriska faktorer i kroppen, såsom cytokiner och prostaglandiner, och därigenom ingripa i det inflammatoriska svaret från källan. Denna egenskap gör den inte bara enastående när det gäller att lindra säsongsbetonade allergier och muskelinflammation efter-motion, utan visar också en enorm hälsopotential när det gäller att hantera moderna sjukdomar som drivs av kronisk inflammation, såsom kardiovaskulära problem.
Quercetins applikationer
Quercetin i kosttillskott och hälsovård
Det är det mest använda applikationsscenariot förQuercetin pulver. Det görs till olika kapslar eller pulvertillskott, främst för att förbättra immuniteten och motstå säsongsbetonade allergier. Många människor lindrar symtom som hösnuva genom att ta det, och principen är att quercetin kan stabilisera immunceller och minska histaminfrisättningen. Dessutom är sportentusiaster också oroade över de potentiella fördelarna med att minska muskelömhet och inflammation efter träning.
Quercetin i läkemedel
Användningen av quercetin är mer framåtblickande-och djupgående. En stor mängd grundforskning utforskar dess molekylära mekanismer i kardiovaskulär hälsa, metabol hälsa och neuroprotection. Även om många prestationer fortfarande är på forskningsstadiet, visar det en enorm potential som ett framtida läkemedel för adjuvant terapi.
Quercetin i hudvård
Quercetin har blivit en effektiv naturlig hudvårdsingrediens på grund av dess utmärkta antioxidantkapacitet. Den läggs till essens, ansiktskräm och andra produkter för att neutralisera fria radikaler som genereras av ultravioletta strålar och minska oxidativ stress, vilket hjälper till att fördröja hudens fotoåldring, minska rynkor och göra hudtonen ljusare, vilket spelar en roll för att skydda huden och motverka-åldrande.



Varför välja Platycladus Orientalis Extraktpulver från healthkintai®?
Naturlig säkerhet:Utvald Platycladus Orientalis av hög-kvalitet, utan tillsats av skadliga kemikalier, och certifierad för internationell säkerhet.
OEM & ODM Service:stödjer personlig anpassning för att möta olika produktutvecklingsbehov.
Professionell support:Vi har ett professionellt FoU-team för att säkerställa utmärkt produktkvalitet.
Om Kintai
Kintai tillverkningsbas

Kintai FoU-center

Kintai produktionsprocess

Kintai fabrik

Kintai-certifikat

Populära Taggar: quercetin pulver, Kina quercetin pulver tillverkare, leverantörer, fabrik

